7月26日—28日(每天9:00—18:00)进行普通类常规批第2次志愿(含未完成的本科计划和所有专科计划)填报。
普通类二段线上考生(含未被录取的一段线上考生)均可参加第2次志愿填报,可同时填报本科缺额计划志愿和专科计划志愿(见《填报志愿指南》专科)。
志愿填报要求
志愿均实行以“专业(专业类)+学校”为单位的平行志愿模式,1个“专业(专业类)+学校”为1个志愿。考生每次填报志愿的数量最多不超过96个(本科和专科志愿都包含在内)。
高职院校专项计划志愿包含在96个志愿之内,具有相应资格的考生可在常规批第2次志愿填报时填报。
公费专科医学生包含在96个志愿之内,考生可在常规批第2次志愿填报时填报。
“3+2对口贯通分段培养”高职阶段招生,总成绩达到或超过普通类一段线下50分(即387分)的考生,可在常规批第2次志愿填报时填报,包含在96个志愿内。
操作手册
1、登录系统
考生在浏览器中进入山东普通高等学校招生考试信息平台系统主页,如下图:
点击“考生点击此处进入平台”进入操作选择界面,如下图:
点击“网上填报志愿<点击进入>”进入志愿填报说明界面,如下图:
点击“操作手册(点击此处下载)”可下载本使用手册。

认真阅读上述重要提示、勾选“我已认真阅读上述内容”、“点击此处开始填报志愿”,进入登录界面,如下图:
考生若忘记登录密码或手机短信密码,均可在此页面点击“找回密码”通过手机号码自行找回,“手机短信找回密码”操作页面如下图:
在考生登录页面,输入证件号码、登录密码、手机短信密码、图片验证码,点击“考生登录”,成功登录后进入志愿填报界面。
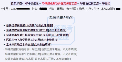
以6月30日第一次填报提前批志愿为例,普通类考生可填报志愿类型包括省属公费生、市级委托培养师范生、民航招收飞行学员等,特殊类型批及常规批不可填报,如下图:
2、志愿填报/修改
(1)志愿菜单
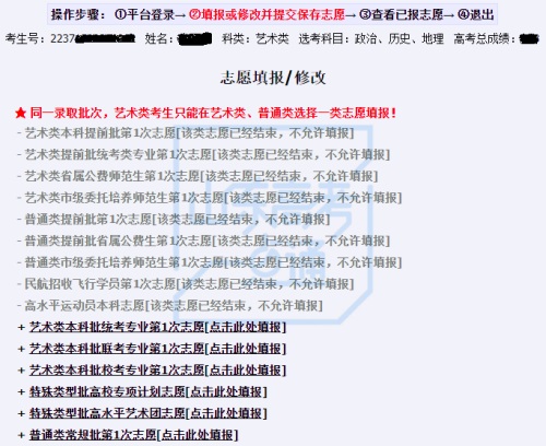
系统以颜色区分不同内容:红色字体显示本批次志愿填报注意事项、黑色字体显示考生可填报的志愿菜单、灰色字体显示本阶段未开始或已结束的志愿菜单、蓝色字体显示已填报的志愿菜单。
以艺术类考生7月5日填报本科批志愿为例,考生登录系统后,各志愿菜单显示如下图:
(2)填报唯一志愿
以普通类考生填报提前批第1次志愿为例,点击志愿菜单,打开志愿填报页面、输入拟报考院校代号及专业代号后,如下图:
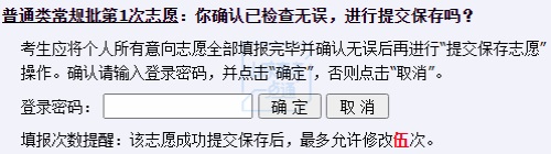
考生正确输入报考院校、专业后,点击“提交保存志愿”,系统提醒考生确认,如下图:
输入个人登录密码后点击“确定”,系统提示保存志愿操作成功,如下图:
考生如放弃此类志愿只需清空志愿后重新提交保存即可。
(3)填报平行志愿
普通类常规批、艺术本科批统考、艺术本科批联考、艺术专科批、体育类常规批,实行“专业(专业类)+院校”平行志愿,即一个专业(专业类)+院校为一条志愿。普通类常规批最多可填报96个志愿,其他最多可填报60个志愿。
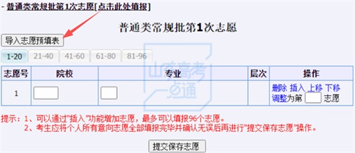
考生打开普通类常规批第一次志愿菜单,如下图:
这里可手工输入志愿信息,如在志愿辅助系统保存过志愿预填表,可点击“导入志愿预填表”,系统提醒考生确认,如下图:
输入个人登录密码后、点击“确定”导入志愿预填表,如下图:
这里,考生还可对志愿进行增加、修改、插入、删除、上移、下移、调整顺序等操作。在调整顺序时,考生可输入“调整为第_志愿”直接调整志愿顺序,例如:输入1,按“回车”键或点击“调整”,志愿将调整到第1志愿。
点击页面最下的“提交保存志愿”,系统提醒考生确认,如下图:
输入考生登录密码、点击“确定”系统提示志愿保存成功,如下图:
如放弃志愿,请删除所有志愿后,点击“提交保存志愿”,系统提示如下图:
输入考生登录密码、点击“确定”系统提示放弃志愿操作成功。
(4)填报内容校验提示
当考生输入的院校、专业不存在,或者不符合专业选科要求时,系统红色字体提示,也无法保存和提交,如下图:
(5)修改志愿颜色提示
提交志愿后再次进入志愿修改页面,已填报的院校、专业数据显示为黑色,如下图:
如果修改过志愿则变为蓝色,如下图:
这里再对艺术专业报考做一特殊说明:考生填报使用校考成绩或联考成绩的专业志愿,会检查并提醒考生是否取得该专业校考合格证,如下图:
如上图所示:该考生没有取得报考专业的合格证,系统红色显示:无该专业校考成绩,请慎重填报!这里只是提醒考生慎重填报,并非不允许考生填报。如果该考生取得了该专业校考合格证,系统显示其校考成绩为XX分,如下图:
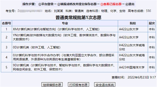
3、志愿查看
点击菜单栏“志愿查看”链接,可以查看已填报志愿。
注意:填报志愿系统仅保留本次填报志愿信息。
| 文明上网 客观留言 严禁造谣 |
0 | |
0 | |
0 | |
0 | |
0 | |
0 | |
0 | |
0 |